Every argument needs an opponent.

We're in development; join the waitlist to get early access when we go live!

What is CounterPoint?

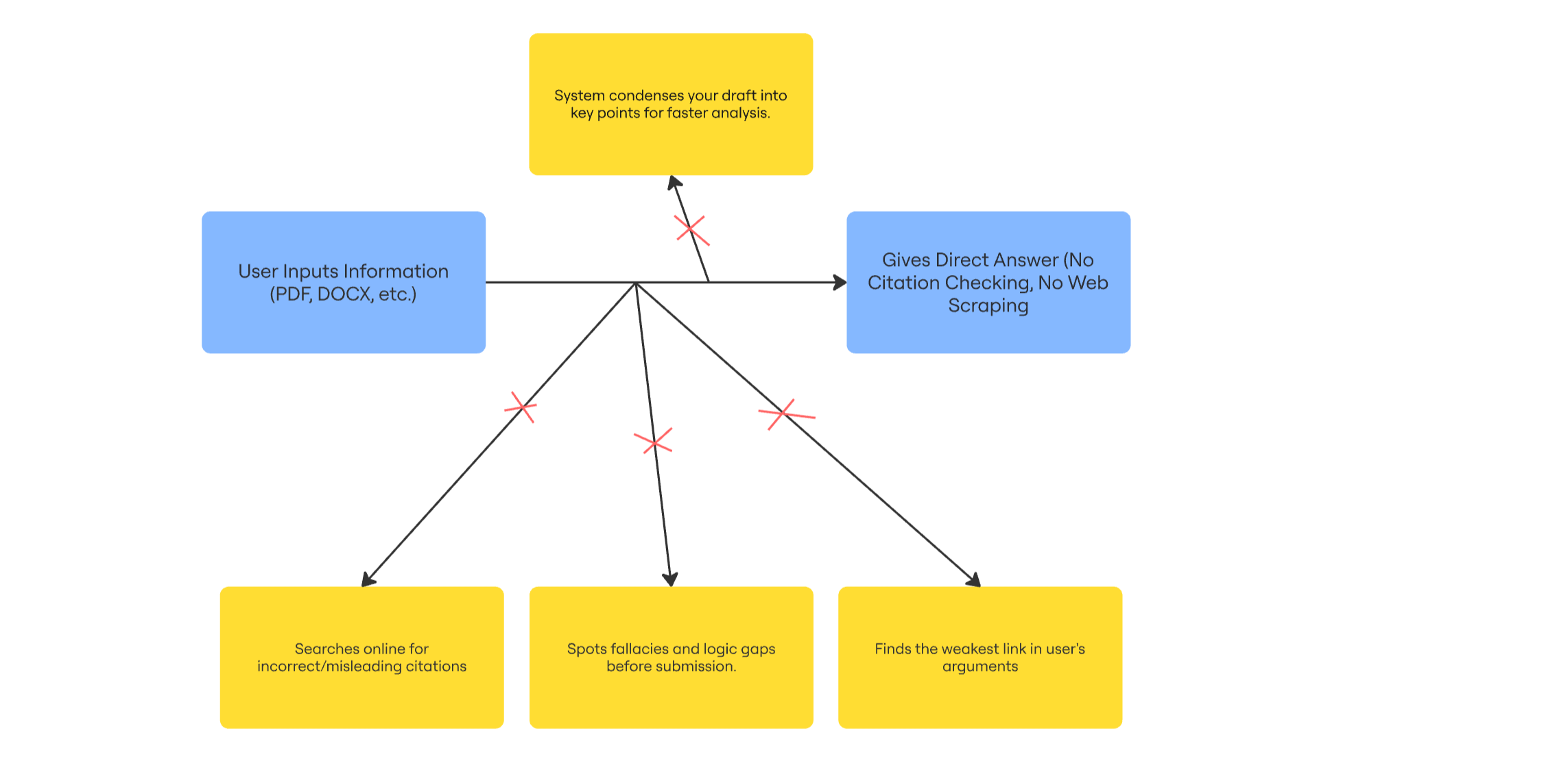
CounterPoint is an AI study companion that helps students and debaters strengthen reasoning by providing concise counterarguments, flagging logical fallacies, and suggesting citation-ready sources. It's built to teach critical thinking and improve arguments — not to write essays for you.

Targeted Counters

Receive short, focused counters that expose weak evidence and assumptions.

Logic & Fallacy Checks

Automatic flags make it easy to spot reasoning errors before submission.

Citation Guidance

Get pointers to verifiable sources and export-ready rebuttals for classroom use.

How are we different

We focus on targeted counterarguments, fallacy detection, and citation guidance which are designed for classroom and debate prep, not for generating entire essays. Click images to expand.

Benefits

Catch weak arguments before teachers do

Run your drafts and receive targeted counters that reveal weak evidence and assumptions.

Spot hidden fallacies instantly

Automatic logic & fallacy flags call out common reasoning errors so your essay stays rigorous.

Export-ready rebuttals

Download concise, citation-ready rebuttals — not messy chat logs.

Have a question? Email aicounterpoint@gmail.com.